各专业:
根据学校教务处最新要求,现将2026届毕业设计(论文)评阅、答辩阶段相关事项通知如下:
一、论文学术诚信检测与格式检测
全面开展格式规范性检测,确保论文文本、结构、排版符合学校要求。
学校的毕业论文平台目前已启动毕业设计(论文)学术诚信检测,所有毕业设计(论文)进行查重和AIGC检测,请各专业提醒学生最晚于4月28日17点前将论文定稿上传至毕业论文平台。学生提交的定稿,指导老师审核通过后,学院教务方可查看并进行查重和AIGC检测。
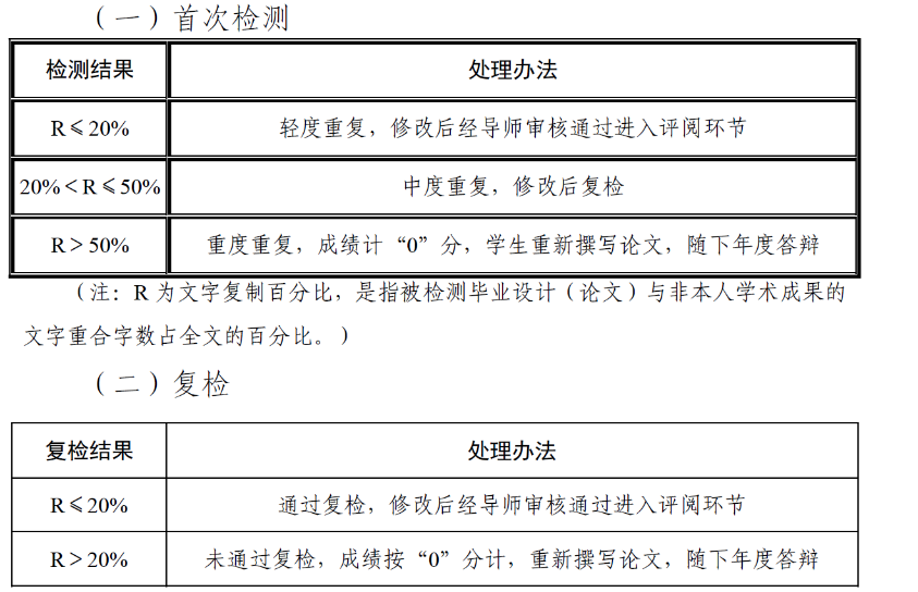
查重检测及处理办法见《91自拍
本科毕业设计(论文)管理办法》(教大教字〔2026〕5号)第六章第十九条,如下图。

二、论文抽查安排
1.每个本科专业随机抽取部分毕业设计(论文),近两年申请专业认证的专业加倍抽取送校外评审。
2. 毕业设计(论文)抽查时间为2026年5月10日,请在2026年5月9日前完成毕业设计(论文)导师评阅和交叉评阅。指导教师、交叉评阅各项成绩须都要在60分以上方可进入答辩,教师评阅意见必须明确表述是否同意答辩。
三、答辩安排
(一)根据学校毕业生工作总体安排要求,各专业最迟必须在5月22日前完成答辩和成绩输入。
(二)毕业设计(论文)答辩采用线下答辩,确有特殊情况经学院批准,可在线答辩。
(三)毕业设计(论文)答辩安排:具体答辩时间(请明确具体时间段)、地点、答辩师生组成安排请于答辩开始前一周在毕业设计(论文)平台向师生公布。线上答辩请在地点栏写明答辩使用答辩平台(钉钉、腾讯会议、QQ等)及相应群号。
(四)毕业设计(论文)答辩时间为15分钟左右,其中学生陈述10分钟左右,答辩提问5分钟左右;一般不少于3个问题,现场一问一答。
四、评优环节
(一)评优条件
1.校级优秀毕业设计(论文):毕业设计(论文)选题新颖、切合实际;有较高的学术水平、经济效益或社会效益;毕业设计(论文)成绩为优秀;毕业设计(论文)的撰写符合撰写规范的要求;校内评阅和答辩成绩均为A(优秀)。
院级优秀毕业设计(论文):毕业设计(论文)选题新颖、切合实际;有较高的学术水平、经济效益或社会效益;毕业设计(论文)成绩为优秀;毕业设计(论文)的撰写符合撰写规范的要求;至少总评为A(优秀)。
2.优秀指导教师:工作作风严谨,认真履行毕业设计(论文)指导教师工作职责,工作质量得到本专业师生的公认;所指导学生的课题符合专业教学要求,达到综合训练的目的,体现专业发展水平;对学生的开题、外文翻译以及毕业设计(论文)说明书和内容的评阅认真细致,评语撰写公正、恰当,并能指出存在的问题和不足。学生毕业设计(论文)的各项资料均符合规范化要求;指导学生的毕业设计(论文)质量较高,所指导学生的毕业设计(论文)中至少有一位学生的成绩为A(优秀)。
(二)评优程序和推荐名额
1.评优程序:专业推荐院级优秀,学院初审、进行二辩选出校级优秀上报学校,学校复核。
2、院级优秀推荐名额:院级优秀毕业设计(论文)推荐名额为本专业当年毕业生人数的10%;优秀毕业设计(论文)指导教师名额为本专业当年指导教师人数的20%。
2.学院组织二辩选出校级优秀:校级优秀毕业设计(论文)推荐名额为本学院当年毕业生人数的1%—2%;优秀毕业设计(论文)指导教师名额为本学院当年指导教师人数的10%。二辩时间另行通知。
五、毕业论文抽检工作
按全国本科毕业设计(论文)抽检工作要求,做好2026届本科毕业设计(论文)材料归档工作。毕业设计(论文)环节结束后,要求学生在系统上传定稿PDF版论文,该版论文作为教育部抽检论文直接导入全国毕业设计(论文)抽检平台。学院不再另外收毕业论文(设计)各类电子归档材料,以毕业论文平台上上传的材料为终版归档。
六、时间进度:
(一)最晚4月28日前:
1.学生完成论文和所有过程材料,检查格式的规范性,并完成格式规范性检测。
2.将论文和所有过程材料上传至毕业论文系统。
3.学院在系统中进行学术诚信检测,并将结果反馈给班级和导师,达不到要求的重新整改。重复率检测:毕业(设计)论文定稿查重率不能高于20%;AIGC检测:毕业(设计)论文定稿查重率不能高于40%
提醒:按照学校毕业论文(设计)管理办法,每位同学只有两次查重机会,请务必重视!
(二)5月9日前:
完成导师评阅和交叉评阅。
(三)5月10日:
论文抽查
(四)5月22日前:
1.提前一周将答辩分组安排上传系统。
2.完成答辩,并将答辩成绩输入系统。
(五)5月23日—5月25日:
初步定于5月25日召开学院答辩工作委员会,同时完成论文评优工作。推优评审及材料报送在毕业设计(论文)平台内进行。
(六)5月26日前
各专业登录教务系统打印成绩单并由专业负责人签字后交学院教务办。
(七)6月2日前
各专业将毕业设计工作总结上传平台。
七、工作要求
各专业对毕业设计(论文)选题、内容、结构和文本规范等方面进行严格把关,特别注意毕业设计(论文)任务书、文献综述、开题报告、论文、论文附件的一致性,必要时要求返工完善;严格落实指导教师评阅—交叉评阅—异议论文院级评阅三级质量监控流程,严把毕业设计(论文)答辩关。